
CAS : 2813-95-8
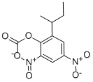
Name : Dinosebacetate
化学名 : 2,4-ジニトロ-6-(1-メチルプロピル)-フェニルアセテート
HSコード : 2920.90-0194
WTO関税率 : 3.9%
統 計 数 量 : KG
化 審 法 :
毒 劇 法 : 劇物 法律別表第2の32 2,4-ジニトロ-6-(1-メチルプロピル)-フェニルアセテート, 劇物 政令第2条第1項第44号 2,4-ジニトロ-6-(1-メチルプロピル)-フェニルアセテートを含有する製剤
そ の 他 :
他法令は最新の法律をご確認下さい。